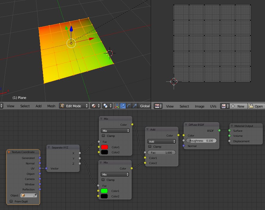
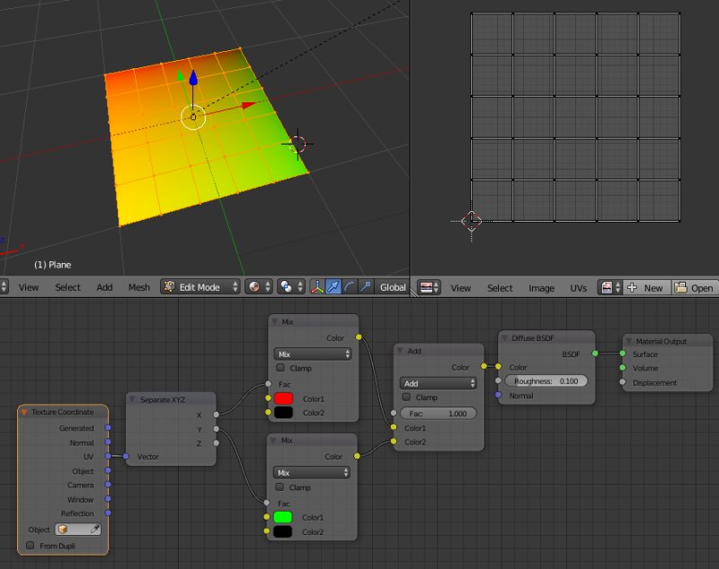
Текстуры координаты — это набор данных, определяющий способ текстурирования объектов в трехмерной графике. Они представляют собой числовые значения, указывающие на расположение точек на текстуре, которые соответствуют вершинам модели. Благодаря текстурным координатам каждая точка на поверхности объекта получает информацию о том, какую часть текстуры использовать для ее отображения, что позволяет создавать более реалистичные изображения с разнообразными деталями и эффектами.
Вопросы для любителей МАЙНКРАФТА
OPENGL текстурирование
Текстурные координаты
Текстурные координаты блендер
координаты
Картинки на рабочий стол карта мира
Текстурные координаты блендер
1,6 Карты 1 на 1
Трехмерная координатная сетка
Система координат c++
НОД Mapping
Координаты на карте в майнкрафт
Текстурные координаты
Координаты майнкрафт
Текстуры для OPENGL
XNA для создания игр
Мод на часы времени в майнкрафт
Текстурные координаты
Оси координат х и у
Координаты на карте в майнкрафт
Геометрические ноды Blender
Координатная плоскость система координат
Текстурные координаты скамейка
